绿帽小说

动物科技学院-西北农林科技大学

绿帽小说

学校主页   |   联系我们   |   English

快速通道

您现在的位置: 绿帽小说» 学术交流» 关于举办动物科技学院青年学者论坛暨博士后论坛的通知

关于举办动物科技学院青年学者论坛暨博士后论坛的通知

       发布日期:2025-11-18     浏览次数:

     

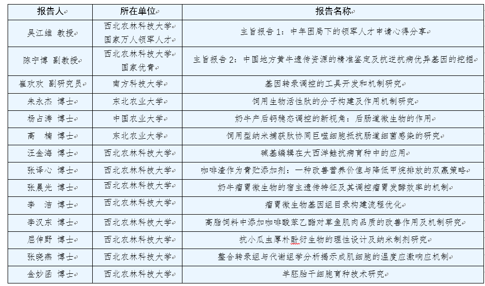
西北农林科技大学第十二届国际青年学者论坛—动物科技学院分论坛暨动物科技学院首届博士后论坛安排如下:

会议时间:11月21日 上午8:30

会议地点:学院107会议室

QQ_1763455128562.png

欢迎广大师生参加。


动物科技学院

2025年11月18日

动物科技学院-西北农林科技大学

绿帽小说