绿帽小说

动物科技学院-西北农林科技大学

绿帽小说

学校主页   |   联系我们   |   English

就业信息

您现在的位置: 绿帽小说» 学生管理» 就业信息» 新希望六和2021校园招聘简章

新希望六和2021校园招聘简章

       发布日期:2020-09-16     浏览次数:

     

绿帽小说

一、 新希望六和企业简介

新希望六和股份有限公司(股票代码000876)创立于1982年并于1998年3月11日在深圳证券交易所上市。经过38年的经营,新希望六和已成为一家全球性的贸易、加工和销售公司,经营范围涵盖饲料加工、畜禽养殖、食品加工、金融投资及科研服务,公司业务遍布全国以及东南亚、非洲、欧洲、南北美洲等20余个国家,并在新加坡成立了海外运营中心。

2019年,公司实现营业收入821亿元,控股的分、子公司500余家,员工达10万人。新希望六和在2019年《财富》杂志评选的中国企业500强中位列第131位,是全球食品安全倡议(GFSI)董事会董事及GFSI中国理事会联席副主席单位。2020年,公司市值突破千亿。

二、 新希望六和绿帽小说

公司以“为耕者谋利、为食者造福”为使命,致力于成为农牧食品行业领导者。着重发挥农业产业化重点龙头企业的辐射带动效应,整合全球资源,打造安全健康的大食品产业链,为帮助农民增收致富,为满足消费者对安全肉食品的需求,为促进社会文明进步,不断做出更大贡献。

三、 “猪”产业畅享

自2016年以来,养猪行业蓬勃发展。随着散户的逐渐淡出、规模化养殖企业的迅猛扩张、环保政策的严格要求,使得2016-2017年成为养猪行业真正分水岭的阶段。而新希望六和及时抓住行业发展的机遇,加速产业布局,以国际领先的集约化、自动化、智能化、标准化、信息化的生产方式,力争2022年前实现年出栏生猪2500万头。

我们希望与你共享行业发展的巨大机遇,希望和亿万养殖从业者共创辉煌的业绩。

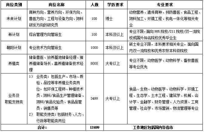
四、 招聘需求: 全国共5大类岗位40余个职位,任你选

1600253313(1).png

五、 薪酬

1600253507(1).png

我们根据不同岗位类型设计多种薪酬结构及激励政策,确保个人收入与劳动付出成正比,你的每一份汗水都将换来丰厚的回报。

每年1-2次调薪机会

入职有机会享受1000+元成长基金

免费食宿(一线岗位)、节假日福利,根据岗位需要享受交通补贴+餐饮补贴

完善的培训体系和多元化的职业发展通道

六、 福利

1.授之以“鱼”更要授之以“渔”:行业的专家、公司的高管将帮助你开启事业的第一扇门,伴你成长!

2.“酒香”不怕巷子深:岗位内部竞聘、技能大赛,篮球赛,运动会,节日晚会提供施展拳脚的舞台!

3.同甘共苦,患难与共:每一位新希望六和人都有资格享受“美好互助金”,为岁月添上一抹温馨!

4.“打铁”还需自身硬:免费食宿、法定节假日、带薪年假、生日福利、节日聚会、员工体检、劳动保障性福利应有尽有!

5.“鱼”+“熊掌”才是真·福利:你收获事业的同时还有机会收获那个他/她!

以上的一切就是为了保证新希望六和人能够健康、快乐地工作,提升你和家庭的幸福感。

七、 联系我们

杨俊亚:13228040606

茹娟娟:15877389169

强生鹏:13399214499

新希望六和西北农林科技大学专场招聘宣讲会

时间:2020年9月24日19:00-21:00

地点:西北农林科技大学北绣山活动中心


手机端  扫描二维码关注公众号——点击“加入我们”——选择“校园招聘”——选择“校招岗位”

电脑端  1.网申地址://newhope.zhiye.com/campus

2.百度搜索:搜索“新希望六和股份有限公司”——进入官方网站——点击“加入我们”——选择“校园招聘”





动物科技学院-西北农林科技大学

绿帽小说