近日,学院动物营养与健康养殖科技创新团队在奶山羊瘤胃微生物-瘤胃上皮互作调控亚急性瘤胃酸中毒耐受机制研究方面取得重要进展,研究结果以“Multi-omics insights into microbiome-rumen epithelium interaction mechanisms underlying subacute rumen acidosis tolerance in dairy goats”为题在线发表于国际前沿期刊《Genome Biology》,学院在读博士研究生许婧怡、已毕业博士陈晓东及在读博士任建荣为共同第一作者,武圣儒副教授、姚军虎教授、英国贝尔法斯特女王大学Sharon A Huws教授及宁夏大学张桂杰教授为论文通讯作者。
为满足乳制品市场日益增长的需求,生产中常通过提高瘤胃降解淀粉(RDS)比例来提升泌乳反刍动物的生产性能,然而过量RDS摄入易诱发亚急性瘤胃酸中毒(Subacute rumen acidosis, SARA),不利于奶畜健康和泌乳性能。团队在前期研究中发现,饲喂高RDS饲粮时,部分奶畜个体可保障瘤胃内环境稳定,避免SARA发生。然而,不同奶畜个体的SARA耐受性差异的机制仍未阐明。研究团队通过饲喂不同水平瘤胃可降解淀粉的日粮,成功构建了SARA易感与耐受奶山羊模型,并结合瘤胃内容物移植及关键微生物饲喂试验解析了奶山羊的SARA耐受机制。

图一 试验设计
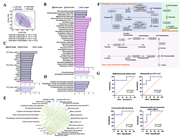
结果显示,SARA易感奶山羊瘤胃pH持续低于5.8,挥发性脂肪酸(VFAs)在瘤胃内大量累积;宏基因组分析表明,其瘤胃中降解纤维素和半纤维素的菌群及相关酶系丰度降低,溶菌酶活性升高,提示瘤胃微生态稳态被破坏。与之相比,SARA耐受奶山羊瘤胃微生态维持稳态,青春双歧杆菌等有益菌丰度显著增加,支链氨基酸合成通路活性增强。

图二 SARA易感与耐受奶山羊瘤胃微生物组成和功能差异
为解析瘤胃上皮对SARA的响应机制,研究团队结合单细胞核转录组学和转录组学分析发现,相较于SARA易感奶山羊,SARA耐受组奶山羊瘤胃上皮细胞增殖,VFAs转运相关基因表达上调,可促进VFAs吸收维持瘤胃pH稳定,并避免瘤胃炎症态Th17细胞诱导的瘤胃上皮炎症。进一步整合宏基因组和代谢组学数据,并结合瘤胃内容物移植及青春双歧杆菌饲喂试验证实:瘤胃微生物及其代谢物在调控SARA耐受中发挥重要作用,耐受奶山羊的关键微生物青春双歧杆菌可促进支链氨基酸合成,调控瘤胃上皮细胞增殖及VFAs吸收,从而维持瘤胃内环境稳定并增强泌乳性能。本研究为奶畜SARA防控和泌乳性能提升提供了新的调控靶点和手段。

图三 补充青春双歧杆菌提高奶山羊SARA耐受性、缓解炎症反应并提升泌乳性能
该研究得到国家乳业技术创新中心(2024-KFKT-031)、国家自然科学基金(32573272)、陕西省三秦英才引进计划区域青年人才项目(2024)和中央高校基本科研业务费的资助。
原文链接://doi.org/10.1186/s13059-025-03789-y